4bass.ru







4bass.ru


4bass

Добавить в закладки
 

Последние темы
Сабвуфер на динамиче...
Сабвуфер на 2 динами...
Сборка сабвуфер в ав...
Рояль для Баса – Авт...
Сабвуфер на головке ...
САБВУФЕР на динамике...
Создание сабвуфера
Акустическая система...
3-Полосный громкогов...
Активная акустическа...
Собираем сабвуфер св...
Cабвуфер с динамиком...
Сабвуфер (Колонка) н...
Изготовления полки в...
Сабвуфер в ваз 2107.
Сабвуфер на 75ГДН-1-...

Дорабатываем китайск...
Усилитель Лича 275 В...
Схема 3-х канального...
Усилитель для саба н...
Усилитель на сто ват...
Автомобильный стерео...
Высококачественный м...
Подачи питания на ма...
6 канальный регулято...
Спектроанализатор зв...
Регулятор громкости,...
Светодиодный индикат...
Регулятор громкости ...
Ионофон по-современн...
Четырёхканальный НЧ ...
Простой индикатор ур...

VU метр с нуля
Компьютер в автомоби...
MP3 плеер своими рук...
Изготовления фазоинв...
Установка автомобиль...
Подключение активног...
Цилиндрическом корпу...
Простейшая конструкц...
Активный сабвуфер на...
Изготовление сабвуфе...
Как устроен МОТОР са...
Изготовление фазоинв...
Измерение параметров...
Доработка ALPHARD TW...
Магнитная экранировк...
Схемы подключения ра...
Онлайн
Онлайн всего: 1
Гостей: 1
Пользователей: 0

 
 Вход     Регистрация


  Вы вошли как Гость . Вы находитесь в группе Гости . 28.12.2025

Главная » Схемы » Разное

  Берега звукотехники - 2 
2. Системы защиты

Во второй части статьи будет рассказано о защите АС от перегрузок и прочих последствий некорректной работы УНЧ. В большинстве случаев применяемые АС превосходят по стоимости усилители, на которые они нагружены. Далее будут рассмотрены варианты реализации их защиты.

2.1 Защита от перегрузки.

 2.1.1. Схема с непосредственной связью.

Эта схема использует сигнал, снимаемый непосредственно с выхода УНЧ и обрывает цепь в случае превышения предельно допустимого уровня сигнала. Схема приведена на рис.1



рис.1

В нормальном режиме реле включено – это дает возможность избежать хлопка при включении УНЧ. Схема весьма простая и не требовательная в настройке. Принципиальное значение имеет только R3, по остальным элементам будут только рекомендации. Итак рассчитаем R3. Для этого нам потребуется нагрузочная способность триггеров Шмитта. Для такого включения рекомендуется выбрать триггеры

семейства ТТЛ или ТТЛШ.   где:

R – сопротивление R3
E – напряжение питания катушки реле (напряжение питания микросхемы ТТЛ – 5В)
Io – Максимальный выходной ток микросхемы.

Резистор R4 предназначен для снятия паразитных потенциалов с базы VT2 и его можно варьировать в пределах 10…30кОм. напряжение питания устройства должно превосходить напряжение срабатывания реле примерно на 1В. VT2 выбирается по двум критериям: Uкэ ≥ Е, Iк ≥ Iр. VT1 – любой маломощный транзистор с Uкэ ≥ Е. R1 и R2 выбираются в зависимости от выходного напряжения УНЧ.   где:

U – выходное напряжение УНЧ
P – максимальная мощность АС
R - полное сопротивление  АС

Электролитические конденсаторы С1, С2 задают некоторую инерционность входным триггерам. Это позволяет избежать ложных кратковременных срабатываний на пиках. Диоды можно применить любые, с рабочей частотой не менее 100 кГц. Несколько выше требования к VD5. Iпр≥ 500 мА, Uобр≥Е. рабочая частота не важна, т.к. эта цепь работает с постоянным током.

Настройка
системы сводится к установке порога срабатывания которая выполняется в следующем порядке.

1. Устанавливаем движки R1 и R2 в нижнее (по схеме) положение.
2. Подводим ко входу постоянное напряжение, равное максимальному выходному напряжению УНЧ
3. Медленно (!!!) прибавляем чувствительность до срабатывания реле.
4. Проделываем то же самое со вторым каналом.

При помощи реле можно отключить АС от усилителя или отключить питание самого усилителя. Один из возможных вариантов представлен на рис.2


рис.2

В рабочем состоянии симмистор открыт. При срабатывании реле, цепь УЭ симмистора разрывается и питание усилителя отключается. R1 вычисляется следующим образом:где:

R – сопротивление R1
E – напряжение питания
Uc – напряжение на УЭ
Ic – ток УЭ

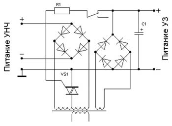
Если УНЧ питается от отдельного трансформатора, можно отключит его от сети. Вариант реализации такого блока приведен на рис.3 В схеме применен тринистор КУ202Н.



рис.3

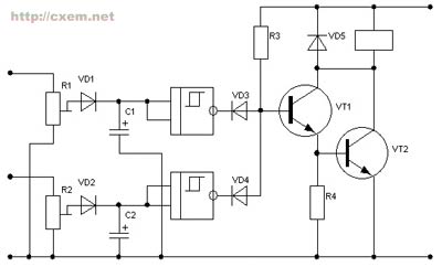
.1.2 Схема с оптронной развязкой

Избавляет выход усилителя от любых влияний со стороны УЗ. Собственно конструкция дополняется только оптронами на входе. Простейший вариант дополнения приведен на рис.4



рис.4

Диодная часть оптрона подключается к выходу УНЧ через резистор R1. На пиках мощности, диод должен достигать максимальной «яркости». Как видно из схемы, для срабатывания не нужен контакт общей шиной, поэтому такая схема может быть использована для работы в мостовых УНЧ. R1 рассчитывается по закону Ома для участка цепи: где

R – сопротивление R1
Uo – выходное напряжение УНЧ соответствующее максимальной мощности АС
Iled – ток через излучающий диод оптрона (рекомендуется выбрать 5-10 мА).

На коллектор транзистора подается напряжение питания микросхемы.

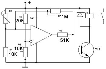
2.2. Тепловая защита.

Применяется для защиты выходного каскада от перегрева. Датчиком служит терморезистор. При конструировании таких устройств следует иметь ввиду, что зависимость сопротивления от температуры может быть как прямой, так и обратной. Этим определяется место терморезистора во входном делителе. Возможный вариант схемы приведен на рис.5. Терморезистор прижимается хомутиком к радиатору ОК или притягивается винтами (в зависимости от исполнения ТР). В предложенном варианте ТР имеет обратную характеристику.



рис.5


В основе УЗ лежит компаратор, который сравнивает напряжение на терморезисторе с неким эталонным (опорным), создаваемым делителем R3R4. Таким образом, при помощи R4 можно выставить порог срабатывания (температуру) устройства. От дребезга реле, в переходном состоянии, можно избавиться подбирая R5. устройство работает в интервале 8-36В в зависимости от типа применяемого реле.

Автор: Улитин Павел А. Чистополь (Татарстан). Март 2008 г.

Soundoverlord [жучка]bk.ru. ICQ: 2-058-996
Категория: Разное | Добавил: Akustbas (11.01.2011)
Просмотров: 982 | Рейтинг: 0.0/0 |
Всего комментариев: 0
Добавлять комментарии могут только зарегистрированные пользователи.
[ Регистрация | Вход ]