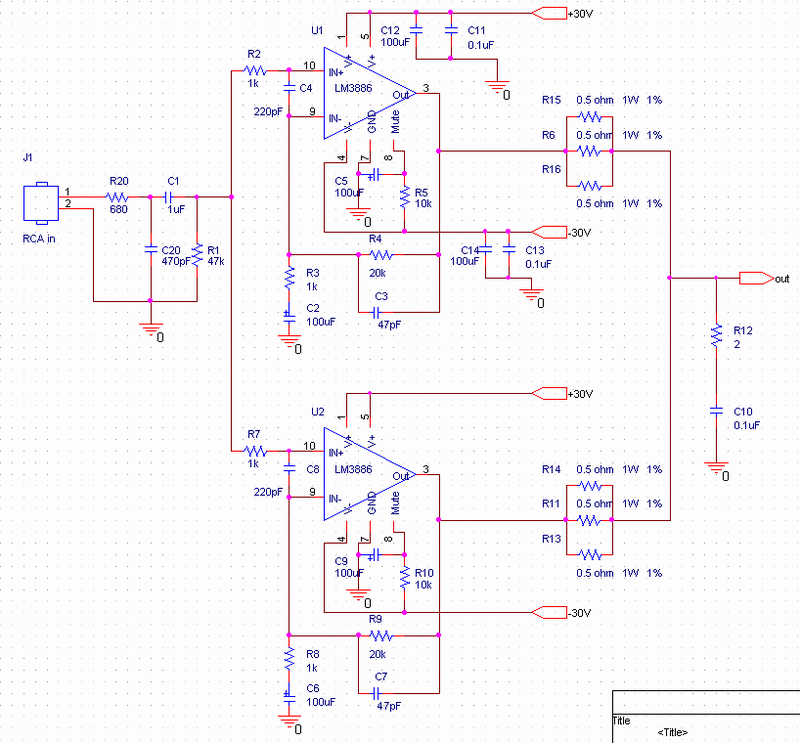
Схема УМЗЧ представляет собой параллельное включение двух операционных усилителей LM3886. Выходная мощность 2х100 Вт для нагрузки 4 ОМ и 2х50 Вт для 8 Ом.
Рис.1. Принципиальная схема усилителя PA100GC.

Рис.2. Принципиальная схема БП.

Рис.3. Печатная плата (вид сверху).

Рис.4. Печатная плата (вид снизу).

Рис.5. Фото готовой платы.

Рис.6. Внешний вид усилителя.


R20 и С20 установлены на входном разъеме. Конденсаторы 0,1 мкФ припаиваются непосредственно к выводам микросхем. Трансформатор 500ВА 2х25В.
|